无悔华夏手游

大小:1.17MB类别:经营策略

官方免费安全

  • 更新时间2025-09-17
  • 版本3.5.194
  • 权限查看
  • 隐私政策查看
  • 系统Android
  • 语言多国语言
  • 无悔华夏手游预览图1
  • 无悔华夏手游预览图2
  • 无悔华夏手游预览图3

无悔华夏是以东方历史为主题的沉浸式策略手游,打破传统框架,以多朝代剧本为脉络,玩家将穿越回古代扮演一国之主,管理军政、农耕等事务,决定王朝兴衰,在历史进程中做出各种抉择,让玩家沉浸式参与其中。体阴虚整体画风采用了水墨国风设计,将古风武侠的历史年代感体验的淋漓尽致,让玩家可以全方位的感受历史的魅力,游戏中玩法十分丰富,有国家、朝会、君臣等玩法系统,保证让各位玩家应接不暇,并且游戏剧情全靠玩家自主选择,每次选择带来的结果都是不一样的,能感受到惊喜与趣味的双重碰撞。

无悔华夏手游最新版大唐全结局(大唐篇)

写在前面:各位王上好呀,今天带来的是大唐剧本大唐势力的开荒指南,希望能够帮助各位王上轻松获得全部结局。

一、剧本新玩法与目标讲解

本次剧本引入了国家集团、妙笔生花、奇观三大全新玩法,我们将根据不同结局势力结局可能会涉及到的玩法,来进行简单说明,方便王上尽快上手剧本。(详细的玩法讲解,各位可以观看官方发布的讲解文章)

国家集团玩法:国家集团是由宗主国与附属国共同组成,每个附属国会有一定的归化度,归化度越高,宗主国可以行使的权力越大,反之,附属国则可能会反叛脱离。

附属国的种类共有三种:朝贡、附庸、都护

其中朝贡国只会提供一定的钱粮支持,附庸国可以提供一定的军事支持,都护则可以提供多种支持,并且在满足条件时可以直接吞并纳入宗主国。

至于说详细的国家集团玩法,等我们在流程中需要用到的时候也会再为王上们演示讲解的。

注:本次大唐势力在完成部分国家使命任务或者招募对应名臣时,需要用到该玩法,也会在演示阶段具体说明展示的。

奇观玩法:在满足一定条件后,在特定的城市能够建造奇观,不同的奇观能够带来不同的效果,从而帮助玩家更好的体验游戏。

注:本次大唐势力中,我们在满足前置条件后,可以在【东都】修建奇观【白马寺】、【龙门石窟】,在长安修建【大雁塔】,在河南府修建【孔庙】等

妙笔生花玩法:通过政策、要地生产、国家使命等方式,可以获得【原本】与【灵感】两种特殊资源,在妙笔生花界面,可以以一篇【原本】与两个相性的【灵感】来创作名篇。

获得的名篇可以用于供奉获得对应的加成效果,也可以将名篇赠予属国,提高文化相容度。

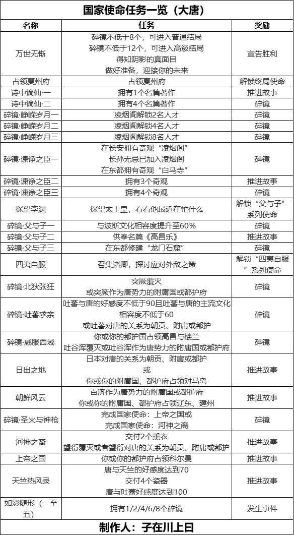
国家使命玩法:本次游戏目标依旧是通过完成对应国家使命任务,推进游戏剧情发展,从而进入特定的结局。

大唐的具体国家使命任务可见下表:

二、开荒流程演示

本次大唐剧本,大唐势力可获得的结局分别为【贞观之治】、【万世无惭】、【济世安民】,前二者为大唐终局国家使命结局,后者为大唐统一结局。

由于个人精力有限,在这里就只展示终局国家使命结局的【贞观之治】与【万世无惭】了,统一结局就留给王上们自行探索啦~

本次大唐攻略,核心是获得足够的碎镜,从而满足结局需求。因此我根据获取方式,将国家使命任务分为四个阶段进行讲解,四个阶段并不存在固定的先后顺序,王上们根据自身喜好完成对应的使命任务即可。

第一阶段:

本阶段的碎镜获取为解锁名篇,可获取碎镜1个

对应的国家使命任务为【诗中谪仙·一】与【诗中谪仙·二】

名篇相对来说比较简单,通过大地图左下角的妙笔生花即可进入

消耗一个原本与两个灵感即可合成名篇,由于任务只对于量有所需求,因此本次名篇我们不考虑合成高级名篇,只合成最低级的即可。

注:【原本】可在庄园中通过消耗士子进行生产,相性为随机;【灵感】分为两大类,其中诗词类灵感(豪放、婉约、田园、边塞。隐逸)可在学宫通过消耗丝绸进行生产,其中著作类灵感(格物、正名、论衡、证信、察究)可在港口通过消耗铁进行生产。

同时由于我的流程对于战斗没什么需求哈,名篇也不考虑用来供奉,主要就是用于赠予国家集团中的朝贡国,提高归化度。所以随便合成完成任务即可,王上如果有精力想要收集名篇,也可以继续合成哈~

注:【诗中谪仙】系列任务要求拥有名篇,所以王上们在创作完成后,记得先提交任务,如果使用已合成名篇继续合成,或者将名篇赐予藩属国、用于传播文化,都会导致任务无法完成哦。

第二阶段:

本阶段的碎镜获取为解锁凌烟阁人才,可获取碎镜3个

对应的国家使命任务为【碎镜·峥嵘岁月一】、【碎镜·峥嵘岁月二】、【碎镜·峥嵘岁月三】

这一阶段也相对来说比较容易,凌烟阁奇观共有14位人才可以解锁,下表列出了所有人才解锁条件与奖励,值得额外说明的是,部分人才的进入凌烟阁后才可招募为名臣,例如李靖、李绩等。

注:因为可选人才比较多,王上根据自身需求与难易度解锁即可,需要注意的就是,虞世南的解锁条件是要求拥有4个名篇著作,所以解锁前不要将名篇赐予藩属国或者用于传播文化哦~

第三阶段:

本阶段的碎镜获取为解锁奇观,可获取碎镜3个

对应的国家使命任务为【碎镜·谏诤之臣一】、【碎镜·谏诤之臣二】、【碎镜·谏诤之臣三】、【碎镜·父与子三】

这一阶段也比较容易,大唐开局就可建造的奇观共有6个,可见下表:

如果招募了长孙无忌,政策解锁的【高阁】也可算作奇观。

根据任务需求,我这边推荐大家建造的奇观为:白马寺、龙门石窟、高阁(赵州桥或孔庙)

注:如果王上们有收集的兴趣,也可以攻打下一些其他城市建造奇观哟~

第四阶段:

本阶段的碎镜获取为解锁附庸,可获取碎镜5个

对应的国家使命任务为【碎镜·父与子一】、【碎镜·父与子二】、【碎镜·北狄张狂】、【碎镜·吐蕃求亲】、【碎镜·威服西域】、【碎镜·圣火与神枪】、【河神之裔】

这算是本次攻略中最为复杂的一个阶段了,因此我们也会详细讲解每个国家使命任务的完成方式

【碎镜·父与子一】:要求我们与波斯文化相容度提升至60%,游戏中可以对自己占领的其他文化的城池赠送名篇传播文化,从而提高对应的文化相容度。

由于波斯文化的城市离大唐得比较远,且初始文化相容度为50。加之本篇攻略考虑的是尽可能避免战斗哈,所以就不采用这种方法。

这边个人采用的方法是,在【诗中谪仙·二】国家使命完成后,招募李白作为名臣,并点出对应的政策【傲物】,进而通过科举提高文化相容度,从而完成任务需求。

【碎镜·父与子二】:要求我们供奉名篇《高昌乐》,这也是本次攻略中,为数不多需要战斗的地方,只需要灭掉高昌国,就可以通过事件获得《高昌乐》,当然,也可以通过妙笔生花,集齐6点边塞灵感,3点豪放灵感,合成出《高昌乐》

【碎镜·吐蕃求亲】:如果【父与子一】中采用了李白的政策,那么在这个国家使命任务中,我们只需要拉高与吐蕃的好感即可完成任务。

如果没有采用上述提到的办法,则该任务我们采用让吐蕃对唐的关系为朝贡、附庸或都护来完成,具体可见下文。

【碎镜·威服西域】:在【父与子二】中,我们灭掉了高昌国,因此这边战斗也只需要打下楼兰即可完成第一个条件。

【碎镜·北狄张狂】、【碎镜·吐蕃求亲】、【碎镜·威服西域】、【碎镜·圣火与神枪】、【河神之裔】:这五个国家使命任务,我们一同讲解,由于前文提到了,本攻略尽可能避免战斗,所以这批国家使命任务,我们采用的是使对应国家的关系为朝贡、附庸来完成

我们利用大唐的特性【万国来朝】,通过科举提高其他国家的归化度。进而拉拢大唐周边的小国成为朝贡国。

注:归化度达到100便可成为朝贡国,我们可利用提高好感、使用士子游说等手段,来提升归化度。

在拥有足够的朝贡国后,通过剧本政治政策【都护府】、【羁縻州】、【节度使】

短时间内提高全图所有国家的归化度,进而勒令突厥、吐蕃、吐谷浑、望衍成为我们的朝贡国。

然后在国家集团界面,通过赠送名篇与礼物的方式,进一步提高突厥、吐谷浑的归化度。

待归化度达到200后,使用勒令内附,将之转化为藩属国,即可完成对应的国家使命任务了。

第五阶段:

最后,在我们集齐碎镜后,只需要根据剧情,完成【如影随形一至五】这五个国家使命任务,即可达成终局国家使命任务中得知阴影的真面目的要求。

大唐达成【万世无惭】高级结局后,也可同步解锁【贞观之治】普通结局。

三、结束语

感谢各位的观看,希望我的攻略能给带来一定的帮助,同时也祝无悔华夏越来越好。

游戏亮点

【这里有千年的故事】多朝剧本时代画卷

【这里有百种的人生】君主扮演多样结局

【这里有彪炳的人物】招募名臣政策辅佐

【这里有酣畅的战役】即时微操策略之战

【这里有无限的可能】随机事件山海探索

更新日志

v3.5.194版本:

【新内容】

昭昭有唐,天俾万国。年度主时代《大唐》剧本盛世上线。

在新剧本中,您将扮演即位初期的李世民。彼时大业初兴,北境有颉利可汗虎视眈眈,东方有高句丽割据旧土,西陲有西突厥垄断商路。您将率领凌烟阁众贤臣,于错综复杂的内外局势中,铸就如旭日初升般耀眼的大唐帝国!

【新名臣和专属兵器】

上线新君主李世民;

陆续上线 李靖、长孙无忌、李绩、魏征、房玄龄杜如晦、玄奘、李白、杜甫、王维、白居易 等新名臣;

新专属武器 赵云-龙胆亮银枪、王羲之-流觞笔 将上架凝练商店。

【演化池】

将开启自选概率提升演化卡池。

将陆续开放李靖、李白、长孙无忌等名臣的演化池。

详情请参考游戏内公告。

【活动】

登录即送随机大唐天级名臣一位;

将陆续上线大唐挑战、天策上将挑战、山海秘藏、单骑踏破等活动;

详情请参考游戏内公告。

展开内容

手游信息

  • 厂商:乐趣实验室
  • 版号:ISBN 978-7-498-09385-1
  • 备案号:粤ICP备20072919号-5A
  • 包名:com.yhhy.whrhx.aligames

同厂商

乐趣实验室

更多版本

玩家评论

0人评论
  • 评论需审核后才能显示

同类排行

  • 梦幻机场2023无限金币破解版 209.35 MB 梦幻机场2023无限金币破解版是一款逼真有趣的模拟机场手游,游戏真实模拟飞机起落状况,而你所扮演的机场的管理人员,需要对机场的一些设备以及制度进行调整,并且要负责整个机场的运行,比如飞机的飞行以及降落或者...

  • 汤姆猫战营破解版 67.23 MB 汤姆猫营地是一款非常好玩的建造类即时对战游戏,该游戏画风可爱卡通,玩法轻松休闲,通过加入各色不同的对决模式,和你的对手进行战斗,一起来打水仗,还能组建自己的队伍,建造你的营地。游戏中玩家可以建设塔楼、...

  • 保卫萝卜破解版 82.27 MB 保卫萝卜内购破解版破解版是一款非常经典好玩的手机休闲类塔防策略游戏,玩家在这里需要设置各种障碍来阻挡企图破坏萝卜的怪物们。玩家可以按照各种方式打造不同的防御塔阵容,然后能够发挥出不同的伤害,可以有效的...

  • 电竞传奇破解版 64.72 MB 电竞传奇破解版是一款以电子竞技为题材的模拟类手机游戏,在游戏中玩家将作为经理人,管理一家初创的电竞俱乐部,在经营途中,你将需要从创建俱乐部起手,并通过训练选手,参加联赛等方式将手中这个名不经传的初创业...

  • 模拟城市我是市长2023最新破解版 256.93 MB 模拟城市我是市长2023最新破解版是由EA开发,蜂巢游戏负责在国内发行的一款模拟建设类游戏,或许模拟建设类的游戏大家都玩过很多,但是这款游戏与之前大家所玩过的游戏都不一样,不仅游戏的内容更加丰富,而且里面还...

  • 锄战三国村破解版 25.99 MB 锄战三国村破解版是开罗游戏开发,识君网络发行的一款新派模拟策略经营游戏,锄战三国村取材于经典的三国题材为背景,以最为原始的农耕时代拉开序幕,该作不采用开罗游戏独到的像素风格制作,游戏中不但汇聚了大量武...

  • 我在长安开客栈无限金币版 36.45 MB 我在长安开客栈破解无限金币版是一款趣味性十足的模拟经营类手游。我在长安开客栈最新修改版采用了精美的游戏画面,在这里你需要通过才艺比拼才能获得第一桶金,开始了自己的客栈晶莹之露,通过不断的装修改装,吸引...

  • 我的模拟超市破解版 76.5 MB 我的模拟超市破解版是一款超市经营模拟游戏,游戏里你将经营一家小小的超市,超市坐落在繁华的住宅区内,你可以从100种商品中挑选出你喜欢的进行售卖,通过你的真诚服务满足顾客的需求,只有顾客开心了,才能为你的...

  • 王国争霸破解版无限金币食物木材最新版 225 MB 王国争霸是一款融合了经营与放置玩法的战争策略手游,该游戏在画风上显得比较简约,因为精力都花在了玩法上。说到玩法,这款游戏有点像我们所熟知的红警系列,也是通过一步步收集资源,然后建造设施,发展兵力,最后...

  • 僵尸幸存者破解版 179.04 MB 僵尸幸存者是一款以城镇建设为背景的卡通画风的模拟类经营手机游戏,玩法非常轻松!游戏中一个友好的僵尸爱上了一个女孩,并开始寻找方法成为一个人类。僵尸的世界是广阔的,明亮的,充满了有趣的人物。探索壮丽的岛...

需要授予该应用的权限X
允许应用程序查看所有网络的状态---------------------------------------------开关WLAN允许应用开启或关闭WLAN---------------------------------------------完全的互联网访问权限允许应用程序创建网络套接字---------------------------------------------检索当前运行的应用程序允许应用程序检索有关当前和最近运行的任务的信息恶意应用程序可借此发现有关其他应用程序的保密信息---------------------------------------------查阅敏感日志数据允许应用程序从系统的各个日志文件中读取信息这样,应用程序就可以发现关于您手机使用情况的一般信息,其中可能包含个人信息或私密信息---------------------------------------------获取手机信息允许应用获取手机号、IMEI、IMSI---------------------------------------------对正在运行的应用程序重新排序允许应用程序将任务移至前端和后台恶意应用程序可借此强行进入前端,而不受您的控制---------------------------------------------修改/删除 SD 卡中的内容允许应用程序写入 SD 卡---------------------------------------------控制振动器允许应用程序控制振动器---------------------------------------------读取或写入手机存储允许应用读写手机上的照片及文件---------------------------------------------android.permission.REQUEST_INSTALL_PACKAGES允许应用程序请求安装包---------------------------------------------android.permission.POST_NOTIFICATIONS允许应用发布通知---------------------------------------------运行前台服务允许常规应用程序使用 Service.startForeground---------------------------------------------android.permission.FOREGROUND_SERVICE_DATA_SYNC允许类型为“dataSync”的 Service.startForeground
立即下载(1.17MB)